GEIGER COUNTER 

realizzato con  ARDUINO Open Source

"Electronics design"  di R.Chirio

[home] [vendita on line]


  

 

             

 

Aprile 2011

Realizzazione di un sofisticato e completo Geiger Counter con funzioni di rate-meter e scaler.

Questa pagina è per lo studio e per interfaccia hardware composta da generatore HV, circuito discriminatore e generatore segnali beep.

Per visualizzazione e parte digitale, si utilizza la scheda commerciale, denominata Arduino 2009 oppure Arduino Uno, composta da scheda e display 16 x 2

 

vedi: http://spazioinwind.libero.it/andrea_bosi/appunti/2010/geig_enotria.htm

  

 

vedi il test del proff. Bosi: http://www.youtube.com/watch?v=VCso-0n558g

 

  

 Caratteristiche:

- Alimentazione 5V consumo max 30mA (USB)

- Tensione HV fissa a 400V e 900V

- Circuito Discriminatore parametri fissi

- Cicalino audio a volume fisso

- Uscita Impulsi TTL per Arduino

- Uscita segnale audio per CDV

  

 

      

 

 

 SCHEMA ELETTRICO versione semplificata HV fisso 400 e 900V

      

 

 Descrizione 
Schema V. 1.1

- Alimentazione 5V, prelevabile dalla scheda Arduino oppure da 6-9V tramite un regolatore 7805, il consumo è basso, meno di 30mA, basta anche un 78L05.

- Lo stadio con U1 ha la funzione di generare la frequenza di circa 2khz necessaria per pilotare il circuito HV, il segnale ad onda quadra esce dal piedino 3 e va a pilotare il MosFet tipo tipo FQP2N60 o il BSP300. Migliori risultati HV con 5V alimentazione si ottengono usando un transistor per commutazione al posto del Mos-fet.

- L'alta tensione viene generata in configurazione Step-up, recuperando gli impulsi di apertura dell'induttore L1.

- Il circuito duplicatore formato da D1, D2 e D3 e da C5, C6 e C1 permette di ottenere circa 1000V a vuoto, sufficiente per le sonde americane da 900V.

- Utilizzando gruppi di diodi zener da 400mW 100V (D6 e D7) è possibile controllare con precisione la tensione in uscita bloccando il funzionamento dell'oscillatore 555, quando la tensione supera la soglia prefissata.

- Il deviatore S1 permette di selezionare la tensione in uscita da 400V a 900V, deve essere usato un deviatore a doppia sezione per garantire l'isolamento.

- Il circuito HV termina sul connettore per il Tubo geiger, adatto quindi a collegare varie sonde, si può usare un BNC da pannello collegando a massa il corpo esterno. Il tutto va realizzato con le distanze per garantire l'isolamento a 1000V.

- Attraverso il condensatore C11 è possibile prelevare il segnale impulsi e portarlo al circuito trigger.

- Il circuito trigger utilizza un integrato tipo 4093, dove la rivelazione impulsi è a carico della prima sezione, la seconda sezione inverte il segnale per avere impulsi positivi.

- La terza e quarta sezione generano l'impulso adatto al pilotaggio del buzzer e del LED che darà il lampeggio per ogni impulso generato dal tubo geiger.

- Dall'uscita della prima sezione del 4093 possiamo prelevare il segnale con impulso TTL 5V  adatto a entrare sulla scheda Arduino, per effettuare il conteggio degli impulsi.

- Eventuale segnale audio è presente sempre all'uscita della prima sezione e si può collegare a ingresso audio PC per diagramma tramite programma CDV.

 

 

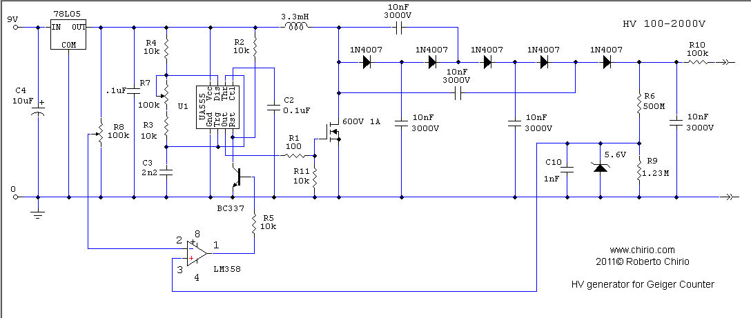
 SCHEMA ELETTRICO versione HV regolabile

- Ecco come modificare la parte HV per ottenere l'uscita variabile da 100 a circa 2000V.

- Lo schema dell'oscillatore rimane simile al precedente, viene introdotto il comparatore LM358 che dovrà essere alimentato dal 5V.

- Effettuando la regolazione con il trimmer R8 è possibile variare la tensione HV da 100V a 2000V circa, con la stabilità della stessa in quanto la lettura avviene tramite il partitore R6/R9

- Per il resto del circuito utilizzare lo schema precedente sostituendo solo la parte HV

- Si è visto in pratica che si ottengono migliori prestazioni per la conversione HV andando a 6V migliorando cioè il pilotaggio del Mos-fet, modificare il 7805 con un 7806 oppure usare un LM317 regolabile. Oppure usare un transistor per commutazione da 5-600V 1A

-Migliori risultati HV con 5V alimentazione si ottengono usando un transistor per commutazione al posto del Mos-fet.

    

 

 Campioni per taratura geiger

Disponibili campioni Pechblenda sotto piombo per la taratura Geiger Counter.

 

Contenitori diam. 29mm, valori a richiesta da 0,100 mRh a 2 mRh, emissione tipo: 

 

- Alpha, Beta + gamma (Minerale libero)

 

- Beta + Gamma  (Minerale inglobato in resina)

 

- Solo Gamma (Minerale schermato con alluminio 1mm)

 

 

Contattare:

 

  

  

Due esempi di campioni con Minerale libero. Tutti i campioni vengono testati con sonde Pancake tipo Eberline HP-260 oppure Ludlum 44-9

  

 

 

  


 www.chirio.com     

  

© Roberto Chirio: all rights reserved.